Class Diagram Association Uml Class Diagram – Differences

Cortez Sporer DDS

Class Diagram Association Uml Class Diagram – Differences

Diagram class uml association bidirectional relationship classes between two lucidchart represented their bi directional chart other 15 association in class diagram example Uml class diagram discussion: complete guide with examples class diagram association

Uml Class Diagram Association

Uml class association explain with code Uml class diagram association Uml class diagram association

Shopping online diagram class uml system lucidchart example diagrams object relation association use domain software analysis code convert php engineering

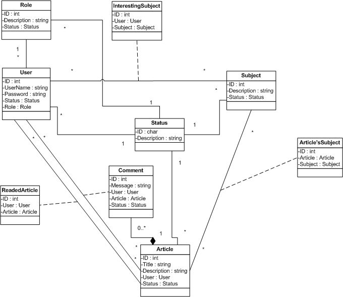
Uml class diagram associationMultiplicity class diagram Uml diagrams with gliffyThink different: [class diagram] association, aggregation and composition.

Uml diagrams class diagramClass diagram Uml class diagram – differences between association, aggregation, andDiagram class uml elements examples information diagrams work systems communication following figure.

UML Class Diagram – Differences Between Association, Aggregation, and
UML Class Diagram – Differences Between Association, Aggregation, and

Uml class diagram relationship symbols sql injection

15 uml class diagram association20+ inheritance in uml diagram Master uml class diagram with examplesUml multiplicity.

Uml diagram class constructor associations pic showsAssociation class in the class diagram Relationship in class diagram15 uml class diagram association.

15 Association In Class Diagram Example | Robhosking Diagram
15 Association In Class Diagram Example | Robhosking Diagram

Contoh penjelasan class diagram uml software architecture

Relationship in class diagramUml class diagram relationships explained with examples Class diagramUml class diagram with word.

Uml class diagram constructorUml class diagram association Diagram class association uml ticket read associations structural classes customer between systems figureClass diagram, uml diagrams example: association class and self.

UML Diagrams with Gliffy | Doovi
UML Diagrams with Gliffy | Doovi

Java: java classes implementation of uml class diagram associations

Uml class diagram tutorialDraw a umlclass diagram that models the relationships between the Uml class diagram associationClass diagram.

Class diagramsUml association use classes class diagram when figure stack Association class diagram self example paradigm visual use shows uml diagrams circle peopleUml modelling ibb poo diagramme visit lecture enas.

15 Uml Class Diagram Association | Robhosking Diagram
15 Uml Class Diagram Association | Robhosking Diagram
UML Class Diagram Constructor
UML Class Diagram Constructor
Uml Class Diagram Association
Uml Class Diagram Association
php - how to convert class diagram (association relation) to code
php - how to convert class diagram (association relation) to code
Java: Java classes implementation of UML class diagram associations
Java: Java classes implementation of UML class diagram associations
Uml Class Diagram Association
Uml Class Diagram Association
Class Diagram
Class Diagram
Think Different: [Class Diagram] Association, Aggregation and Composition
Think Different: [Class Diagram] Association, Aggregation and Composition
class diagram - When to use UML Association Classes? - Stack Overflow
class diagram - When to use UML Association Classes? - Stack Overflow

Related Post